@家长们,注意啦~盐田区2025年秋季学期幼儿园学位申请指南发布了!
2025深圳盐田区幼儿园学位录取办法
(一)非小区配套园录取办法
非小区配套园按积分排位的方式招录,即按“A-B-C-D-E-F”六个类别先后顺序依次积分排位,由高到低录满为止。
(二)小区配套园录取办法
1.小区配套园优先录取本小区自有产权房申请人,即“A”“B”“D”类别申请人,按“A-B-D”先后顺序依次招录。当同类别申请人数超过剩余可供学位数时,按此类申请人积分排位由高到低录满为止。
2.配套园小区自有产权房申请人录完后仍有空余学位的,按照非小区配套园录取办法招录。
3.小区配套公办园所在小区自有产权房申请人须填报本小区配套园方可获得优先录取资格,也可放弃小区配套园优先资格,填报所在片区其他公办园,参与其积分排位。
4.小区配套园第一批录取并锁定学位。未获得配套园录取的申请人可填报所在片区其他幼儿园,参与其积分排位。
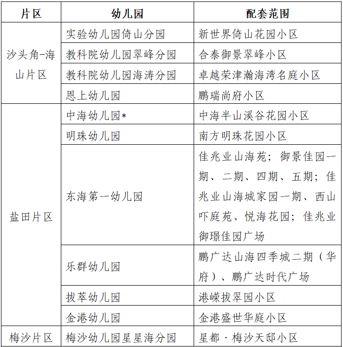
2025年秋季学期小区配套幼儿园名单及配套范围


家长们可微信搜索或扫描下方二维码关注【深圳之窗】公众号,在聊天对话框发送【盐田幼儿园】即可获取报名入口及申请指南等相关信息。

深圳之窗 微信公众号一大波便民功能上线啦!扫面下方二维码,关注后在微信对话框中回复“ 摇号 ” 即可实时获取申请最新结果;回复“ 电费 ” 即可在线查询用电信息以及缴费!
分享到